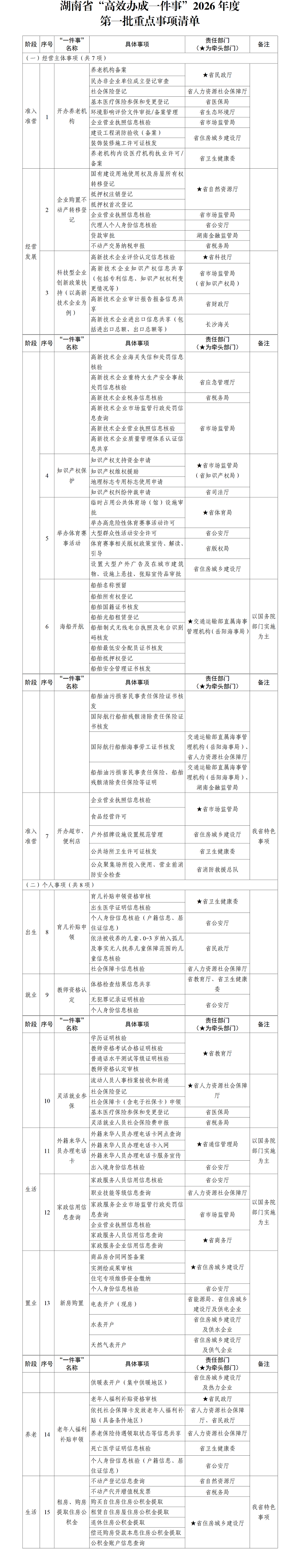
湖南省人民政府办公厅关于印发《湖南省“高效办成一件事”2026年度第一批重点事项清单》的通知
湘政办函〔2026〕10号
各市州、县市区人民政府,省政府各厅委、各直属机构:
为贯彻落实《国务院办公厅关于健全“高效办成一件事”重点事项常态化推进机制的意见》(国办发〔2025〕24号 )和《国务院办公厅关于印发〈“高效办成一件事”2026年度第一批重点事项清单〉的通知》(国办函〔2026〕2号)精神,经省人民政府同意,现将《湖南省“高效办成一件事”2026年度第一批重点事项清单》印发给你们,请结合实际认真组织实施。
一、压实工作责任,推进重点事项常态化实施
省直相关单位,特别是重点事项牵头单位,要建立健全“高效办成一件事”重点事项常态化推进机制,充分借鉴前四批重点事项落地经验,迅速组建业务专班和技术专班,围绕“流程再造”和“数据共享”两大核心环节,制定细化实施方案,明确时间表、路线图、责任人,加快推动重点事项落地见效。
二、聚焦数字赋能,深化政务服务改革攻坚
各级各部门要严格落实省委、省人民政府关于数字政务工作要求,持续推进“高效办成一件事”走深走实。以数字化改革为牵引,强化系统整合与数据共享,提升网上办事便利度,推动更多事项实现“全程网办”“掌上可办”,以“数据跑路”替代“群众跑腿”,持续擦亮“身在湖南、办事不难”的营商环境品牌。
三、坚持问题导向,持续优化企业群众服务
各级各部门要紧密结合“开局八好”工作部署和“企业服务年”行动,聚焦经营主体和群众急难愁盼问题,推动银行、医院、电信等更多公共服务领域事项集成办理,全面推进惠企利民政策精准兑现、“免申即享”“即申即享”。各级要因地制宜探索推出具有地方特色、特点的“一件事”集成服务,推动更多领域、更广范围实现“高效办成一件事”。
四、强化廉政引领,打造规范高效服务政府
各级各部门要严格落实省纪委十二届六次全会和省政府廉政工作会议有关工作要求,以“高效办成一件事”为重要抓手,聚焦权力运行规范化、服务流程透明化,强化监督制约,防范廉政风险,切实提升政府治理效能,打造廉洁、高效、便民的政务服务环境。
省数据局(省政务服务管理局)要切实发挥牵头抓总作用,持续加强“高效办成一件事”工作的统筹协调、业务指导和督导,动态跟踪重点任务进展,及时协调解决推进中的困难问题,定期向省人民政府专题汇报推进情况。
湖南省人民政府办公厅
2026年2月14日
(此件主动公开)
