雁峰区劳动人事争议仲裁委员会
关于申请人刘丽婕、颜琳之诉被申请人深圳青藤脑启动教育有限公司、第三人深圳青藤脑
启动教育有限公司长沙分公司的送达公告
被申请人:深圳青藤脑启动教育有限公司(法定代表人:方丹)
第三人:深圳青藤脑启动教育有限公司长沙分公司(负责人:徐倓)
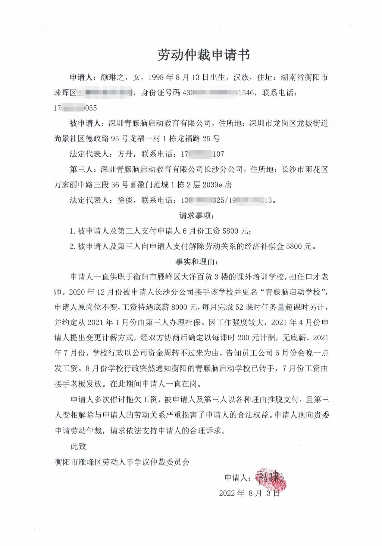
本委已受理申请人刘丽婕、颜琳之诉你单位劳动争议一案(雁劳人仲案字〔2022〕第92号、第93号),因无法与你单位取得联系,现依法向你单位公告送达申请书副本、应诉通知书及开庭通知书等,自公告发布之日起经过30日即视为送达。提交答辩书的期限为公告送达期满后的15日内。本委定于2022年10月18日上午9时00分开庭审理此案(到庭地址:湖南省衡阳市雁峰区蒸湘南路133号雁峰区政府7楼北729室,联系电话:0734-8799173),请准时参加庭审,否则本委将依法缺席审理。
本案仲裁员:张玉娟
特此公告。
雁峰区劳动人事争议仲裁委员会
二〇二二年九月二日

